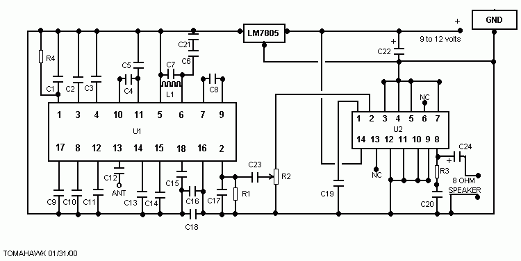
TDA7000 FM Receiver

C1 - .1 uf
C2 - .022 uf if omitted will silent tune.
C3 - .01 uf
C4 - 330 pf
C5 - .033 uf
C6 - 18 pf
C7 - 5 pf
C8 - .033 uf
C9 - 330 pf
C10 - 100 pf
C11 - 150 pf
C12 - 100 pf
C13 - 220 pf
C14 - .1 uf
C15 - 220 pf
C16 - .001 uf
C17 - .0022 uf
C18 - .0022 uf
C19 - .068 uf
C20 - .1 uf
C21 - 4-34 pf
C22 - 10 uf
C23 - .2 uf
C24 - 470 uf
R1 - 22,000
R2 - 100,ooo audio taper
R3 - 3,300
R4 - 22,000 optional - mute
VOLTAGE REGULATOR LM7805
U1 - TDA7000
U2 - LM380N
L1 - can be wound by hand 5 - 7 turns on a 1/4" diameter (pencil) # 22 wire. aprox uh is .1
FastCounter by bCentral